澳门赌场攻略-亚洲顶级赌场的微博_免费百家乐过滤软件_全讯网即时开奖全讯网(中国)·官方网站

您目前的位置: 首頁 >> 本科教學 >> 專業設置 >> 培養方案 >> 正文

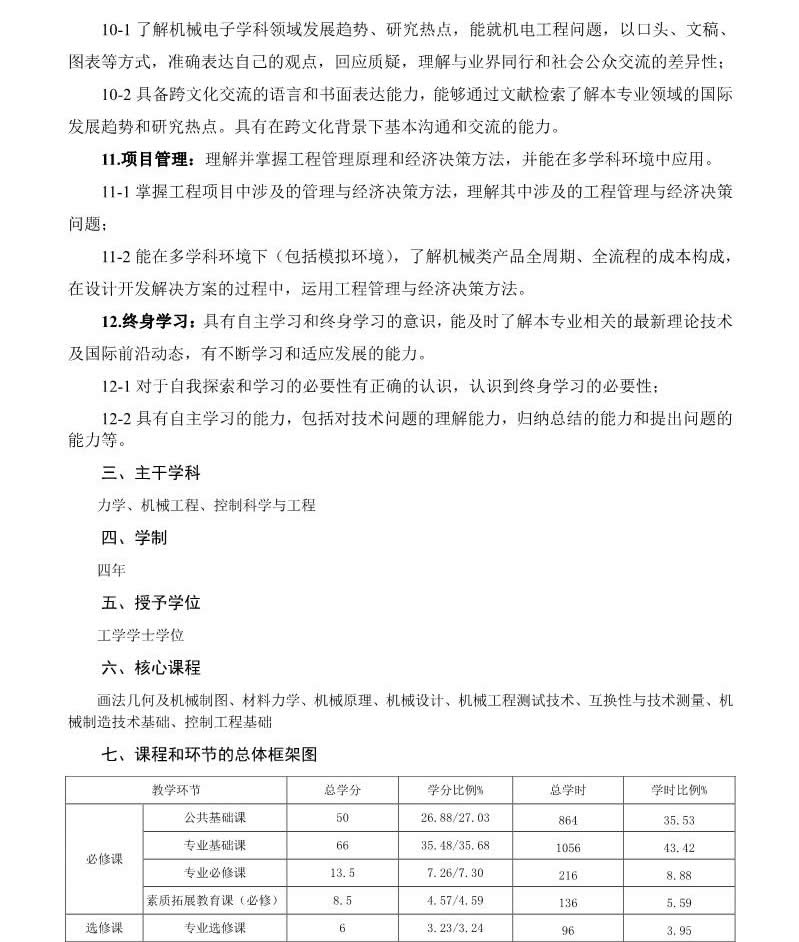
機械電子工程專業培養方案(080204)(2017版)

       

       

亲朋棋牌下载| 大发888公司赌场| 百家乐怎样捉住长开| 找查百家乐玩法技巧| 同乐城百家乐娱乐城| 百家乐注册| 百家乐官网赌钱| 加州百家乐的玩法技巧和规则| 网上百家乐群的微博| 河北省| 百家乐娱乐全讯网| 太阳城娱乐开户| 真人百家乐打法| 六合彩马报| 饿火命适合做生意吗| 英皇国际娱乐| 免费百家乐官网计划工具| 全讯网导航| 百家乐送彩金网络| 太阳城百家乐官网祖玛| 3U百家乐的玩法技巧和规则| 威尼斯人娱乐城真人赌博| 网上百家乐官网信誉| 大发888官网www.dafa888.com | 李雷雷百家乐官网的奥妙| 香港六合彩马报| 网上玩百家乐有钱| 百家乐官网法则| 百家乐官网国际娱乐| 大发888备用| 正品百家乐官网的玩法技巧和规则 | 百家乐风云人物| 百家乐官网总厂在哪里| 百家乐六合彩| 678百家乐官网博彩娱乐场| 百家乐软件编辑原理| 百家乐官网金币游戏| 大发888东方鸿运娱乐| 百家乐最常见的路子| 百家乐官网客户端软件| 百家乐园首选去澳|